中国·yl23411(永利)集团官网-Official Website
首页
关于我们
公司简介
组织架构
领导班子
企业精神
历史沿革
发展规划
环发资讯
环发资讯
行业新闻
通知公告
经营业务
业务概述
党群工作
学习贯彻党的二十大
党建园地
工青妇
学习园地
加入我们
招聘信息
当前位置:
主页
>
环发资讯
>
通知公告
»
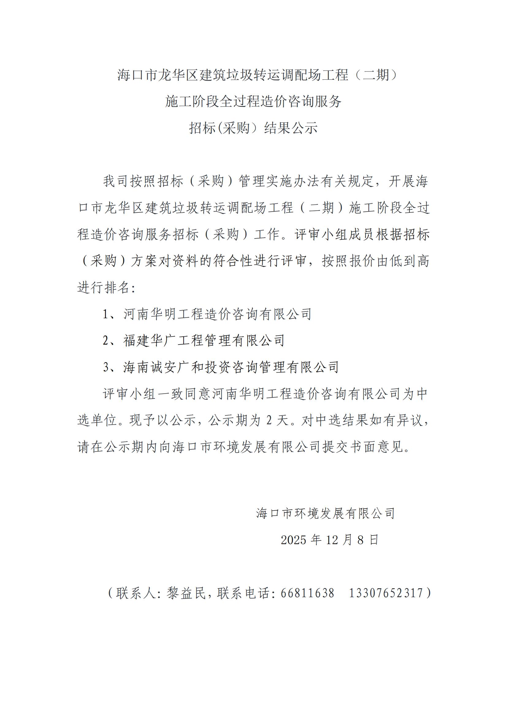
海口市龙华区建筑垃圾转运调配场工程(二期)施工阶段全过程造价咨询服务
通知公告
环发资讯
行业新闻
通知公告
海口市龙华区建筑垃圾转运调配场工程(二期)施工阶段全过程造价咨询服务
作者:市环发
阅读量:
次
发表时间:2025-12-08 16:07